加入收藏
|
设为首页
网站首页
政府信息公开
新闻动态
互动交流
办事服务
专题专栏
网站地图
繁体
无障碍
退出
首页
>
新闻动态
>工作动态
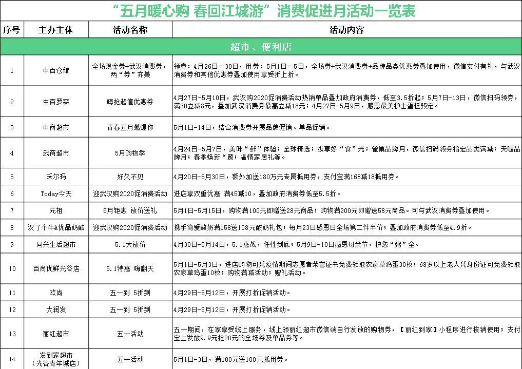
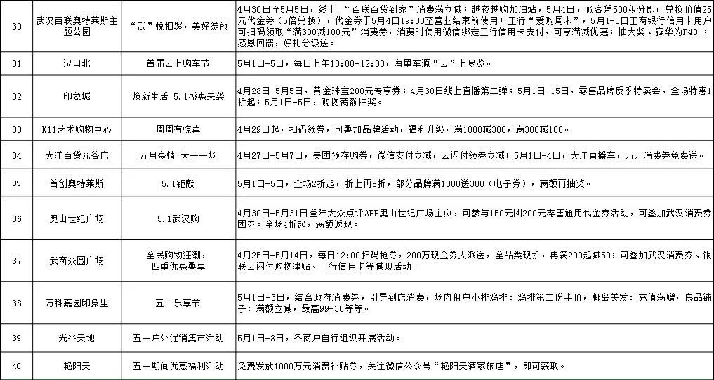
“江城行、武汉购”,相约五月一起GO!武汉市“消费促进月”活动安排今日出炉
发布日期:2020-04-30 18:51:23 文章来源:招商武汉
【打印此页】
【关闭窗口】
上一篇:
湖北自贸区云签约14个重大项目
下一篇:
上美团抢第二轮武汉消费券 可享“折上折”
繁体
无障碍
1202886
“江城行、武汉购”,相约五月一起GO!武汉市“消费促进月”活动安排今日出炉
20
招商武汉
2020-04-30
13946
工作动态