"消费促进月"系列活动之文化旅游与信息消费篇(第一批)
发布日期:2020-05-04 09:17:53 文章来源:招商武汉

所谓“阳光正好 微风不噪”
初夏的天气
和着晚春的暖风
正是出去游玩的最好季节
江城多家A级景区及两江游览等
在做好疫情防控的前提下
已有序恢复开放
正值五一小长假
暂时远离了日常的喧嚣繁忙
何不赴一场与美景的邂逅
寻人生的瞬间之美
出去走走
你会发现
外面有不一样的世界和不一样的你
2、活动内容:2020年4月28日-6月30日,医护人员可凭本人身份证和工作证明材料(医师资格证、护士资格证或具有医疗机构单位公章的职业证明)办理“昆仑天使加油卡”,凭此卡可绑定5%汽油消费优惠(湖北省内有效),每人仅限办理一张,有效时间至2020年12月31日。
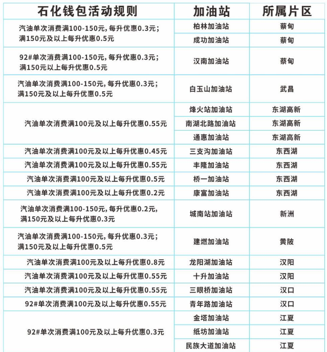
2、活动内容:5月1日-6月30日,“中石化一键加油”会员前往中国石化武汉公司所有在营加油站加油,单笔满100元可享受1-2角/升满减优惠。单个客户单月限享受3次优惠,与首单立减活动就高享受。另外还有20座站点优惠幅度更高哟!(具体见图)各站活动优惠标准请进站咨询工作人员。
2、活动内容:春日易困倦,道达尔咖啡帮助您赶走春困,4月30日至5月31日,至道达尔直营交通服务站,任意消费+5元,即可换购道达尔美式咖啡一杯。详询站内工作人员。
鉴于各景区均推行“无预约不旅游”措施,建议出游前提前了解景区情况,做好出行规划和准备。
1、开放时间:每日8:30—17:00。
2、门票政策:疫情防控期间,黄鹤楼公园门票全价票降为60元/人,半价票降为30元/人。各类免费优惠、大武汉旅游年卡、黄鹤楼年票优惠办法不变。
1、五一期间,东湖将采取“线上实名制预约”的形式,游玩东湖落雁/磨山/听涛/吹笛景区和东湖绿道之前,需提前一天在「武汉东湖」微信号上进行预约,预约成功后,方可入园游玩。景区每日游客接待人数严格控制在最大承载量的30%以内,每个身份证每个景区一天只能预约一次,约完为止。
2、东湖绿道楚风园停车场A区域,全天24小时恢复开放。东湖绿道内部分商户,也恢复营业。4月10日起,东湖绿道观光车、捷安特单车驿站,恢复开放,抗疫一线医护人员凭工作证可免费骑行、乘车。
1、木兰天池景区(5A):推出实名分时预约平台,日入园人数不超过2000人,黄陂居民五一期间可免费进入黄陂旅游景区游玩。
2、木兰草原景区(5A):5月1日开放,日入园人数不超过8000人,携高颜值小火车踏青而来,坐上童话般的小火车,开启梦幻般探索之旅。黄陂居民、医务人员五一期间可免费游玩。
3、木兰云雾山(5A): 医务人员免费游览景区,黄陂居民五一期间可免费进入黄陂旅游景区游玩。
4、木兰花乡景区(4A):加紧推进二期建设,成果斐然;全景还原《木兰辞》景象的木兰古街和高空漂流、儿童动漫园等项目即将登场;开放景区给医护人员及人民警察终身游玩;黄陂居民五一期间可免费进入黄陂旅游景区游玩。
详情可分别关注微信公众号“木兰天池”、“木兰草原”、“木兰云雾山”、“木兰花乡景区”。日入园人数不超过2000人,黄陂居民五一期间可免费进入黄陂旅游景区游玩。
游客可凭政府文旅消费券满150元减50元,满240元减80元。文旅类消费券享受购票折扣,官方微信公众号购买门票可用。成人票特惠199元/张(两次入园)。儿童/老人票特惠135元/张(两次入园),售卖时间为2020年4月28日-5月31日,使用时间为截至2020年12月31日前。
五一期间,武汉植物园举行“本草有道”植物展,用美女樱、金鱼草上万盆特色花卉打造主题景观。实行游客实名制购票,采用微信、支付宝扫码购票或线上购票,在售票处办理入园手续。
4月25日正式复航,开始试运营,开航码头为汉口粤汉码头,每晚7:00—8:00之间滚动发班,具体航班时间以码头公布的时间为准,游览时间1小时,后期将根据实际情况加密航班、延长运营时间。每航次船舶实载率不超过30%。
木兰山景区、黄陂木兰胜天景区、黄陂锦里沟土家风情谷旅游区、黄陂木兰清凉寨旅游区、蔡甸区金龙水寨景区、江夏中山舰旅游区、紫薇都市田园景区、武汉东湖海洋世界等。
2、活动内容:4月30日-5月7日,全场领卡券购机满1000立减100;活动期间参加“转转平台”旧机回收享受电信专属20%加价回收;办理橙分期享翼支付权益,最高优惠3010元,进店即可领取神秘大礼包等。购机可用武汉消费券,详询店内工作人员。
2、活动内容:5月1日-5月5日,凡在支付宝领取商场类消费券的市民,到联通指定营业网点办理 5G 手机终端业务,即可使用武汉消费券。(具体营业网点可咨询10010)
2、活动内容:
武汉移动推出5G产品优惠,包括5G套餐、5G手机、5G权益包、5G合家欢。4月15日至6月30日,关注“武汉移动微客服”微信,发送“5G”参与活动。
以上活动内容仅供参考,具体以各大商家公布为准,敬请关注。