首届湖北食品产业链博览会、2023食博会来了
发布日期:2023-05-25 08:58:05 文章来源:武汉商务由武汉市人民政府、湖北省商务厅、湖北省经济和信息化厅、湖北省农业农村厅共同主办,武汉市商务局承办的首届湖北食品产业链博览会(以下简称食博会),定于2023年6月3日—5日在武汉国际博览中心举行。同期举办由中国商业联合会、中国食品工业协会主办的2023中国食品博览会暨食品工业“三品”成果展。

往届中国食品博览会暨食品工业“三品”成果展现场本届食博会主题是:链接农工商,畅通双循环。展览规模3万平方米,共展出来自全国各地的900多家食品产业链相关企业,产品种类近7000种。贵州、河北、吉林、广东等16个省市组团参展,共带来300多家当地知名企业及2000多种优质特色食品走进江城武汉,通过食博会平台促进销售、开拓湖北市场。省内16个市州及武汉市13个城区由商务部门牵头,组织本地老字号食品、地标优品、经典风味食品、预制食品及特色产品参展参会,省内农业农村部门组织全省绿色食品参展参会。省内共有超过400家企业,3000多种优质特色食品亮相食博会,占总数一半以上。工信部组织的食品工业“三品”成果展372个企业线上线下参展。其中,包括中粮、茅台、双汇、安琪酵母等102个食品产业上市公司参加活动。此外,还有近100家食品机械、食品包装企业将先进的技术装备、机械设备等带到展厅向广大食品生产制造企业演示、参观、采购。本届食博会展览内容干货满满,会期活动同样精彩纷呈。将举办开幕式、食品产业高质量发展论坛、第三届全国食品流通骨干企业大会暨采购对接会、招商引资推介会等系列重要活动。
十大亮点
01
全国食品工业“增品种、提品质、创品牌”典型成果大检阅
2020年至2022年,通过企业申报、各省工信部门推荐、专家评议,国家工信部从各省推荐的1719项“三品”专项行动优秀成果中,遴选了372项食品工业“三品”典型成果。本届食博会期间,入选的全国食品工业“三品”典型成果将全部线上线下参加展示宣传活动;来自贵州、广东、河北、吉林、山西、北京、广西、黑龙江、四川等省市的工信主管部门也积极组织本地区“三品”典型成果及特色优质食品参展参会;国家工信部消费品工业司还将联合组委会共同召开“食品产业高质量发展论坛”,对“三品”专项行动进行总结回顾。本届食博会是三年来全国食品工业“三品”成果的大检阅舞台。
02
各省展团特色鲜明
北京展团做足“中华老字号”文章,精选名品牌来江城。北京展团是中华老字号云集,义利、北冰洋汽水、“双合盛”百年京酿,王致和腐乳、六必居酱菜、稻香村点心、百花蜂业,现场还有“月盛斋酱烧牛羊肉制作、六必居酱菜制作和王致和腐乳酿造”3项国家级非物质文化遗产现场展示。二是国有大企业展示社会担当。承担首都市民“菜篮子”“米袋子”“奶瓶子”“肉案子”的北京首农食品集团有限公司再次携旗下产品来汉参展,旗下“首农”“三元”“古船”“大红门”分别以品牌价值831.85亿元、423.75亿元、266.85亿元、132.68亿元,位列2022年世界品牌实验室“中国500最具价值品牌 ”总榜单第77名、187名、313名、400名。贵州展团以高质量发展为目标,以抓“三品”、促循环为抓手,着力促消费、扩内需、增效益,荟聚本省增品种提品质创品牌“三品”专项行动典型成果、名优特产来汉。以食为媒,携黔菜出山、带黔货出门。重点组织了贵州酱酒、贵州辣椒、贵州茶叶、多彩贵州水、贵州酸汤、贵州刺梨、贵州预制食品等30余家特色优势企业参展,为企业搭建起产销衔接交流平台。

往届中国食品博览会暨食品工业“三品”成果展现场
山西展团着力宣传三晋美食,传播三晋文明。本次展全会组织了山西清香型白酒、特产黄酒、露酒、红酒等酒类产品;山西老陈醋、山西优质谷类杂粮、山西特色牛羊肉类制品、山西特色农产品等30余家品牌食品企业参展。水塔醋业、紫林醋业、宁化府古法陈醋、大寨核桃露、平遥牛肉、沁州黄小米、六味斋酱肘花系列等,这些耳熟能详的品牌,都传递着浓浓的三晋饮食文化,山西展团希望借助大会达成产供销合作,促进山西省食品行业高速高质量发展。
03
名酒荟萃,美酒飘香
本届食博会以酒为媒,悦享商机,广邀酒业名企汇聚江城。酱香典范茅台集团携茅台酒销售公司、酱香酒公司、保健酒公司、生态农业公司、茅台葡萄酒公司、茅台文旅公司和冰淇淋事业部齐齐亮相江城,围绕“美时代·美生活”的主题,突出展示茅台的“五线发展”“五匠质量观”“五维美学”的特点,融入i茅台(购酒平台)、巽风世界(24节气茅台酒)、文创产品和茅小凌(茅台冰淇淋)等新年轻时尚元素,并现场售卖茅台冰淇淋和茅台文创产品,与消费者互动,现场组织品饮体验和打假保知活动。贵州习酒携君品习酒、习酒·窖藏1988、金钻习酒等核心产品设展亮相,与广大消费者相聚江城,共赴“君子之约”。北京的燕京啤酒、四川绵阳的丰谷酒业,北京的长城葡萄酒、二锅头,吉林的通化葡萄酒、长白山葡萄酒,辽宁的醴泉涌烧锅,湖北的稻花香、白云边、劲酒、黄鹤楼、霸王醉,还有湖南的酒鬼酒,广东河源的九星红果酒等一大批窖香浓郁、口味丰满、入口绵甜的知名白酒、红酒、果酒品牌同台竞技,走进武汉,香飘食博。
04
湖北优质特色食品大点兵
本届食博会省内参展参会的400多家企业,3000多种优质产品都是我省食品产业的精华。企业包括各地农产品龙头企业、食品工业品牌企业、食品流通骨干企业和经典预制食品企业等,产品涵盖各地老字号、地标优品、绿色食品、风味美食等。通过食博会平台,积极开展展示、推介、宣传、直播带货等实效活动,推动我省食品产业由点到面、由个到链高质量发展。
05
湖北预制美食后劲十足
后疫情时代,预制菜的发展非常火爆,已成为下一个食品行业的万亿风口。预制食品包括预制主食和预制菜,预制菜是预制食品的通俗叫法,包括了即配、即食、即热、即烹四大类。近几年湖北的预制菜产业发展迅猛。武汉佳农食品工程技术研究所设计建设完成的黄梅康宏小龙虾、阿卜沃德鸭脖子系列、洪湖莲藕系列、汪集鸡汤罐头、公安东南醇牛肉系列产品,将在食博会期间集中展示。
06
在鄂投资企业深耕湖北这片投资沃土
据不完全统计,境外省外已在鄂投资建厂的著名食品企业超过80家,本届食博会积极拿出各种优势资源服务在鄂投资企业,中粮、益海嘉里、达能、双汇、润田等大型品牌企业以各种方式与大会紧密联动,积极参与各项展示推介活动,纷纷表示湖北仍是投资沃土、兴业福地。
07
全国食品流通骨干企业大采购
本届食博会积极为参展参会企业做好专业观众的组织邀约,将组织大型商业综合体、专业批发市场、超市、连锁店、专营店 、餐饮饭店、食品经销代理商、销售公司、冷链物流、电商、跨境电商、直播带货平台、短视频创推平台等100家食品流通骨干企业到场参观采购,同时召开“全国食品流通骨干企业大会暨采购对接会”,为参展的食品生产企业和采购的食品流通企业搭建大合作、大采购的交流平台。
08
积极牵线搭桥,广邀食品上市公司走进食博会
三年来通过食博会平台申报,各省推荐的1719项“三品”专项行动优秀成果中,有102项是属于大型食品上市公司的成果。本届食博会积极牵线搭桥,广邀食品上市公司线上线下参加食博会,走进武汉,走进湖北,积极把湖北产品推出去,把省外资源引进来。
09
乳品饮料,夏季争宠
本届食博会初夏举行,正是乳品饮料畅销的好时机。乳品饮料作为快速消费品,消费者购买的随机性比较大,广大生产厂家需要让产品无处不在,需要与消费者零距离分享,来自全国各地的著名乳品饮料企业悄然打响“军备战”。广东“三巨头”加多宝、东鹏特饮和天地壹号,河北领军企业君乐宝乳业和今麦郎饮品,北京“八喜”饮料和“牵手”果蔬汁,新疆天润乳业,内蒙古蒙牛乳业,湖北的酷我乳业、均瑶饮品,以及武汉的维维乳业和老通城酸梅汤,还有大网红茅台冰激凌等等纷纷携老牌子和新产品重磅来袭,寻商机,拓市场,与武汉市民共享清凉一夏。
10
食品加工机械、包装机械和技术服务大融合
食品技术开发、食品科技创新,食品装备数字化和智能化是食品产业链不断优化、不断提升发展的源动力。本届食博会参展的食品机械装备企业整体质量优于往届。生产线联动,产品包装的金属检测、重量检测、品质检测等新技术不断涌现。上海华征、湖北万佳、英多利、上海达技、诺鼎智能、派菲码、艾得客实业、亿盒食品、威尔曼、连云港鸿泰、松井电器、山东威特斯、爱蒸威、先臣振动机械、具茨工程、翊晖喷码、镭诺捷标识、昶旭制冷、菲尔特、无锡科丰、维派包装设备、神龙机械、武汉友联、东泰博锐、富菱龙制冷设备、欧科机械、昀望科技、微现检测设备、首达包装机械、强力机械、唯可达智能装备、用玖机械、赢丰节能环保科技、爱力科环保科技、润宇机械、华盛饮料机械、富林泛泰、永创智能、武汉佳农食品工程技术研究所等知名企业均展出最好的设备。未来,部分参展企业的设备将齐聚天门市仙北工业园,在“共享研发展销中心”作常年展销,为湖北的食品行业提供“食品研发、工程设计与装备协作配套、交钥匙工程” 全产业链服务。
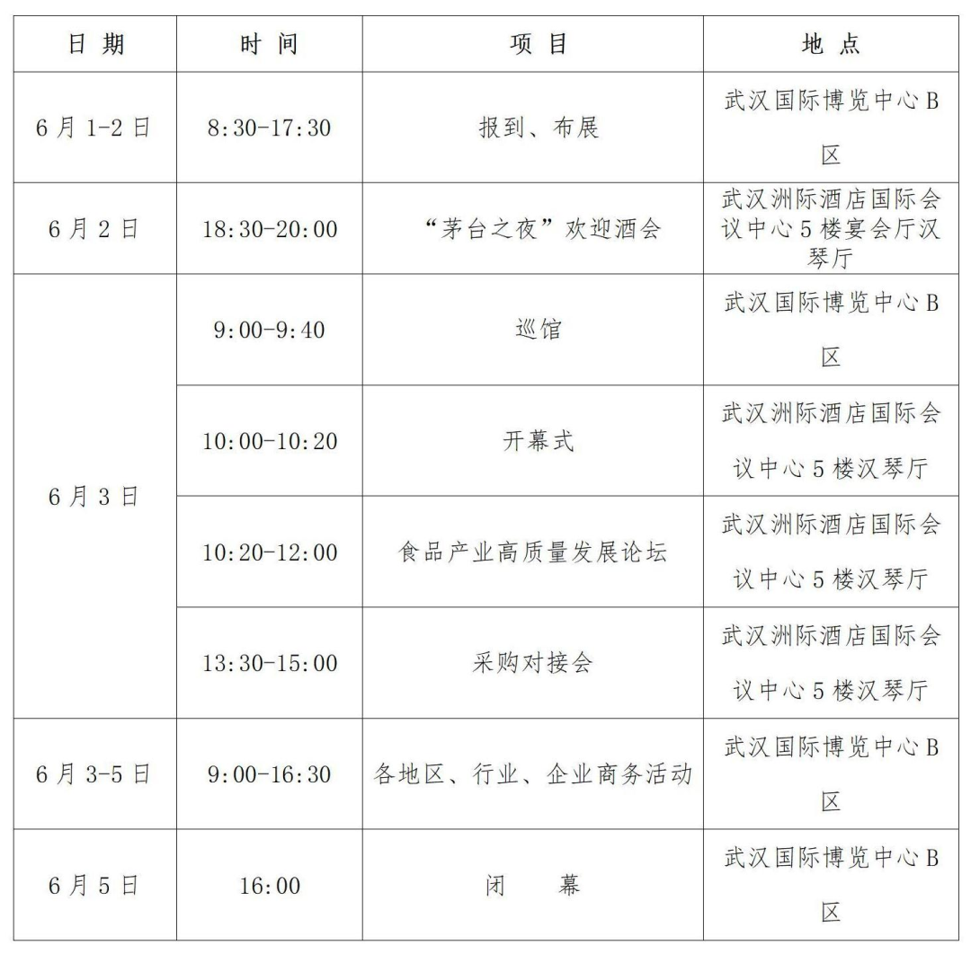
会期日程安排

- 上一篇: 国务院点赞武汉建设信息基础设施和推进产业数字化等工作
- 下一篇: 对标大湾区,武汉怎么干?




鄂公网安备
42010202000465号

武汉和谐商务微博
“武汉商务”