社区团购怎么买?找谁买?能买啥?武汉各大超市发布超详细团购指南,有电话!
发布日期:2020-02-19 08:10:00 文章来源:长江网长江网2月18日讯 连续两天,青山区、武昌区、汉阳区等发布针对超市购物的疫情管控举措,倡导居民以社区团购的方式进行生活物资采购。
18日,中百仓储、武商超市、中百超市等市内各大商超,均发布详细版社区“团购指南”,公布各类团购套餐明细、价格,以及覆盖全市各个社区、各个门店团购负责人联系方式,方便社区与商家进行团购对接
中百仓储:小区团购、线上购物两种方式
小区团购,是根据就近门店推出的不同商品组合套餐或个性化需求产品,小区代办人到店自提或配送至小区统一提货点后由代办人分发。
线上购物,是以该超市网上购物平台中百多点APP、美团外卖等,实行在线订购。在线订单也可以进行线上支付,配送至小区配送自提点,统一小区分发。
武商超市:推出6个社区套餐,可与门店负责人直接联系
为了保障各居民的生活需求,武商超市推出了“小区/社区生活套餐”,小区/社区代购员(采购组)负责统计本小区所有住户的购买需求,提供给超市后,可按社区居民要求供货。同时,超市公布了超市门店联系人及社区团购负责人电话,有需求的居民可以直接联系。
同时,武商网线上平台发布不同门店的套餐购买链接,根据门店二维码进入之后,在线购买该店的各个套餐。记者在网上见到,商品备注“因防疫需要,仅对小区团体开放”,也附上各个门店的团购负责人电话。这意味着,该超市的线上购物也是以社区为单位进行购买。
大润发:社区团购当天订次日达
目前,大润发超市位于武汉的两家门店,包括大润发(江汉店)、大润发(姑嫂树店)以及兄弟品牌欧尚(蔡甸店)均已开通社区团购服务。
团购可由社区代表提前统计社区内居民的订单需求并统一下单,超市员工负责将订单所需的民生物资配货、打包后,以社区为单位统一配送到社区指定站点,由社区代表通知居民取货。工作人员介绍,团购的商品可实现当天订次日达。
此外,居民如有个性化需求还可通过手机淘宝搜索“淘鲜达”或大润发优鲜APP,门店周边3公里内直接在线上下单,就可以在家门口提货。
欧尚蔡甸店套餐接单人:丁怡17786441762;周慧延15607102972
大润发(江汉店)套餐对接人:夏俊峰18071126166;高原18627874528
大润发(姑嫂树店)套餐对接人:李梦梦18702795655;陈俊杰15623573291
图为大润发(江汉店)套餐
图为大润发(姑嫂树店)套餐
图为欧尚店系列套餐
中百超市:以各个门店的套餐为准
中百超市在武汉市内门店较多,目前各个门店也推出相应的套餐,有生鲜类、米面油类、日用商品类等,并没有统一的发布。有需要的社区团购,可以直接前往就近的门店进行购买。
家乐福:8家门店均开通社区团购
家乐福武汉8家门店均已开通社区团购服务,请各门店周边小区业主志愿者或社区负责人对接门店即可。
沃尔玛:后续还将有门店继续跟进
沃尔玛武汉市内部分门店率先开启社区团购,后续还将有门店继续跟进,详情请关注各门店信息公告。
中商超市:提前报送居民需求,次日送达小区
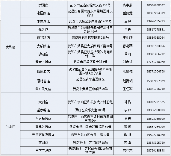
武昌区商务局相关负责人介绍,2月18日起,全区营业商超只接受团购业务。由中商连锁超市为主要蔬菜配送商,负责对全区14个街道及社区进行全覆盖配送,满足全区居民基本生活物资供应。
各街道、各社区组织小区购物服务队与该超市分片负责人对接,提前一天报送居民生活物资需求(以每户三天为配送量)。超市次日组织车辆、人员配送至社区或小区,各社区组织各小区购物服务队(志愿者)负责卸载物资及分发。
麦德龙徐东店:对接周边社区9000多户居民
按武昌区的整体保供部署,麦德龙徐东店对接岳家嘴社区(覆盖5个小区)、徐东社区(覆盖14个小区)的居民团购保供,一共9000多户。(只对接社区负责人)
联系电话:027-86618888-888(记者龚萍 张维纳 孙珺)
【编辑:周茜 符樱】




鄂公网安备
42010202000465号

武汉和谐商务微博
“武汉商务”