名单公布!湖北这些企业参与家电家居以旧换新
发布日期:2024-06-12 09:38:13 文章来源:湖北商务6月7日
省商务厅公布
湖北省绿色智能家电家居以旧换新
销售实施企业及回收实施企业名单
根据《湖北省绿色智能家电家居以旧换新实施细则》,由企业向所在县市区商务部门报名,各县市区商务部门初审,市州商务局推荐,经湖北省家电与网络信息产品服务行业协会、云闪付平台复核,共确定以下1397家企业2030个门店作为湖北省绿色智能家电家居以旧换新线下参与活动商户:
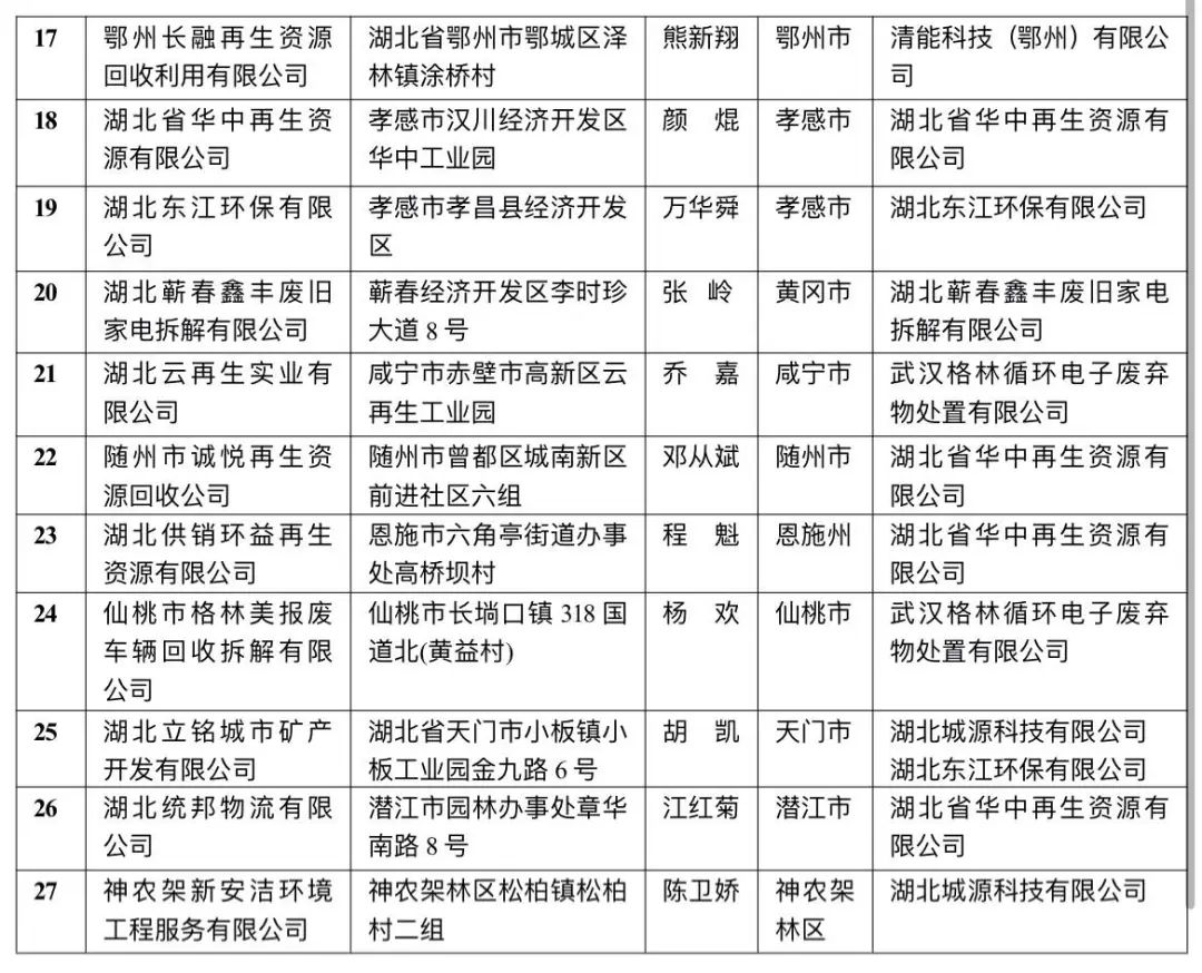
经各市、州商务局征选,回收企业自主选择废旧家电拆解企业,以下27家企业为湖北省绿色智能家电家居以旧换新回收实施企业。


回收企业纳入湖北供销回收公共服务平台统一管理,为消费者提供一站式收旧服务,回收旧家电价格不得低于废旧家电回收补贴标准,对回收的废旧家电实行“一机一码”,从回收、储存、转运、分拣、拆解开展全链条跟踪,确保废旧家电进入正规拆解渠道。
消费者和参与企业应按照诚信原则参与活动,不得提供虚假信息或者设置虚假交易骗取补贴资金,不得利用补贴政策倒买倒卖补贴产品。如存在违法违规行为,取消参与活动的资格,并追回补贴资金,情节严重的将移交公安、市场监管部门依法追究相应责任。




鄂公网安备
42010202000465号

武汉和谐商务微博
“武汉商务”