加入收藏
|
设为首页
网站首页
政府信息公开
新闻动态
互动交流
办事服务
专题专栏
网站地图
繁体
无障碍
退出
首页
>
政府信息公开
>
法定主动公开内容
>
财政资金
>部门决算
发文单位:
武汉市商务局
发文字号:
无
发布日期:
2025-10-11 15:22
效力状态:
有效
主题分类:
财政、金融、审计
索引号:
K28041758/2025-24940
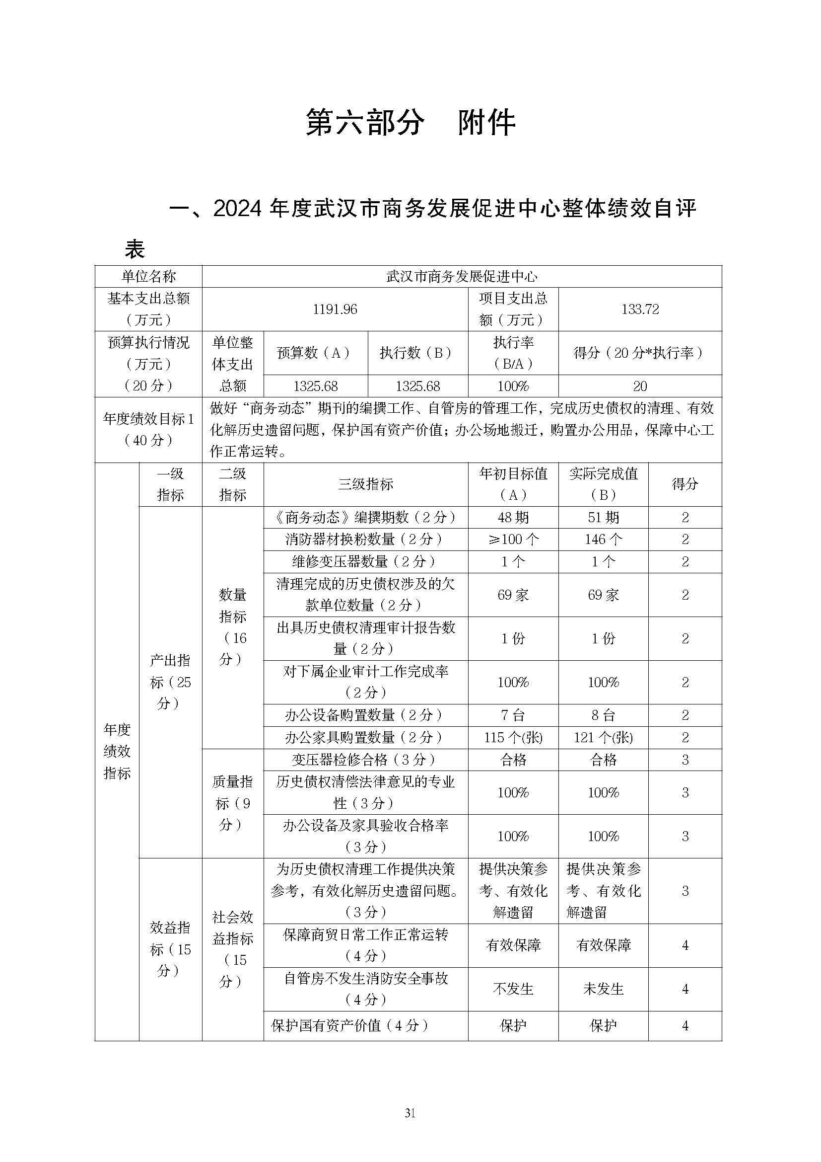
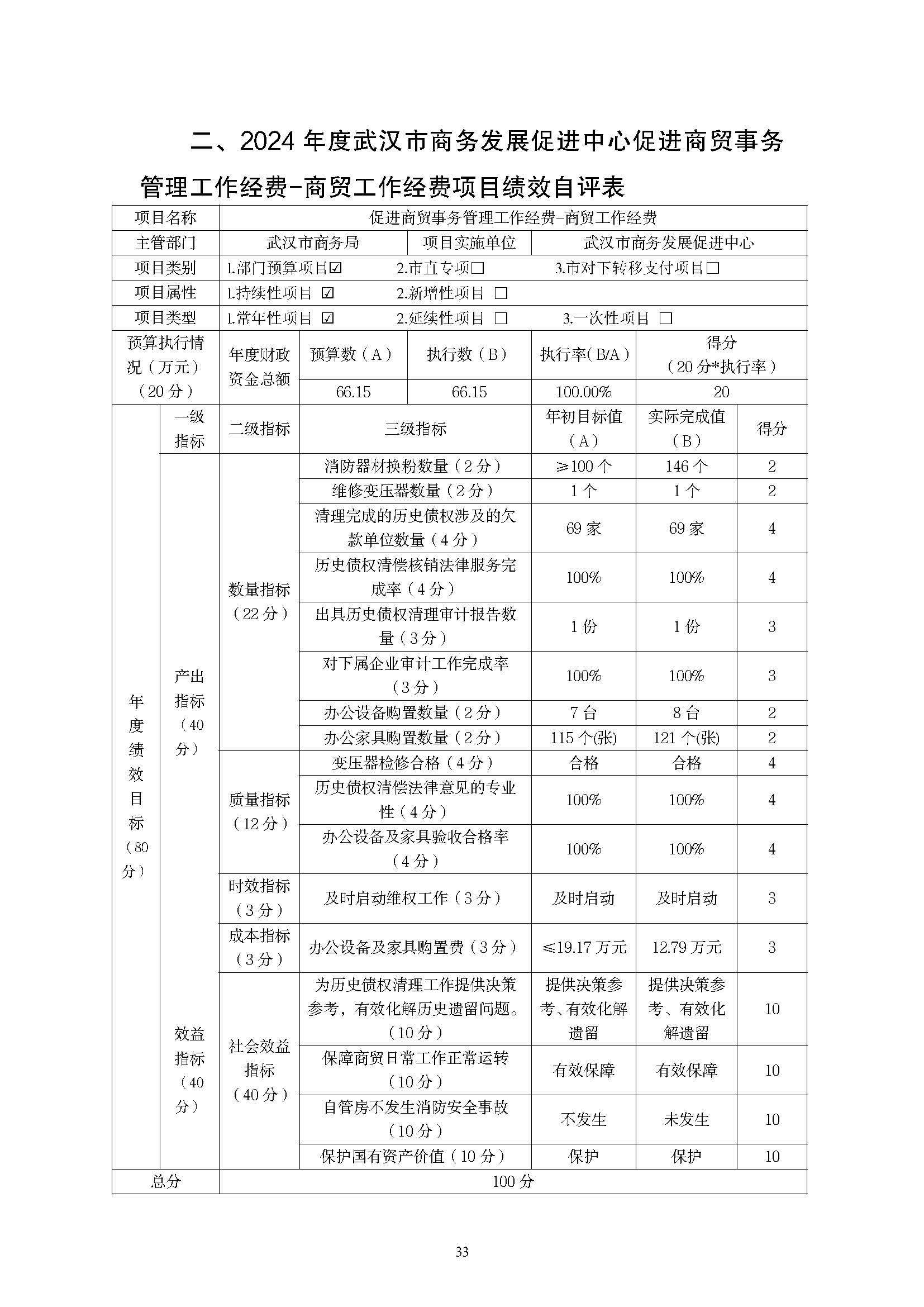
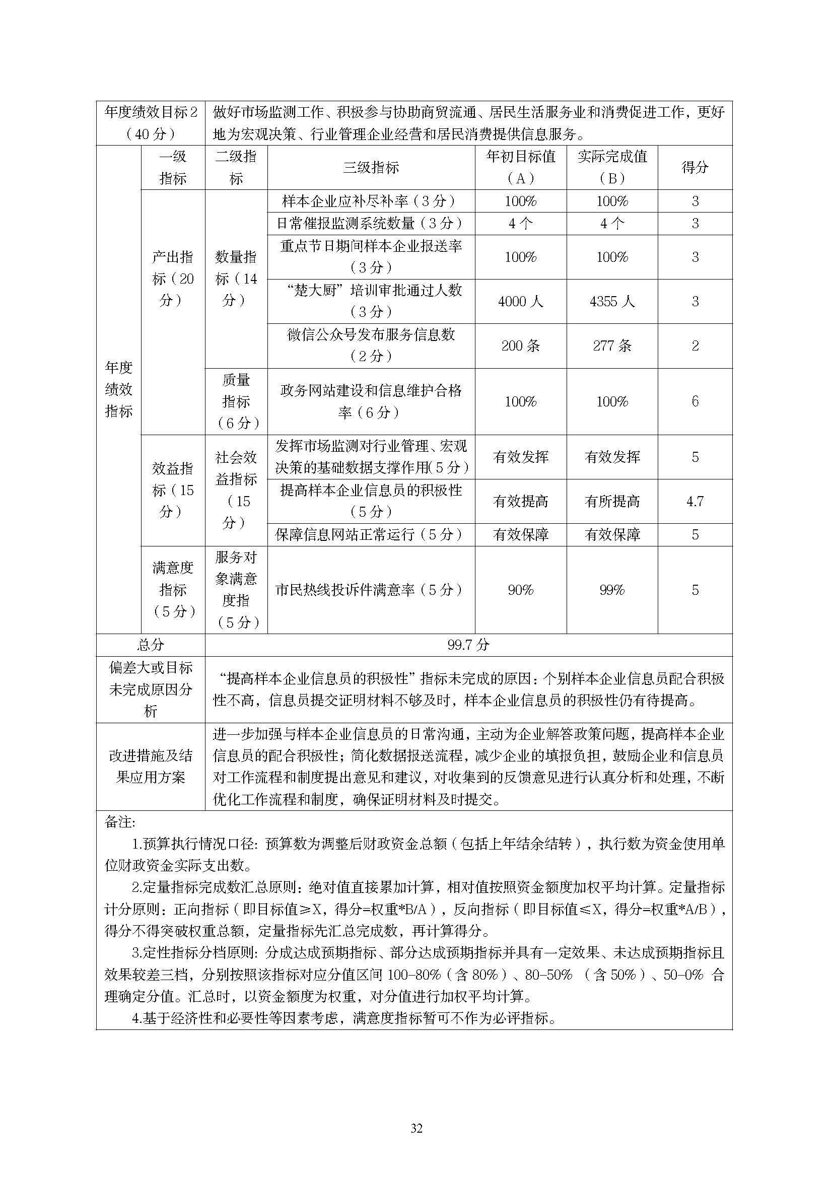
2024 年度武汉市商务发展促进中心单位决算公开
发布日期:2025-10-11 15:22:00
【打印此页】
【关闭窗口】
上一篇:
2024 年度武汉市开放合作促进中心单位决算公开
下一篇:
2024 年度武汉市商务局部门决算公开
繁体
无障碍
2658516
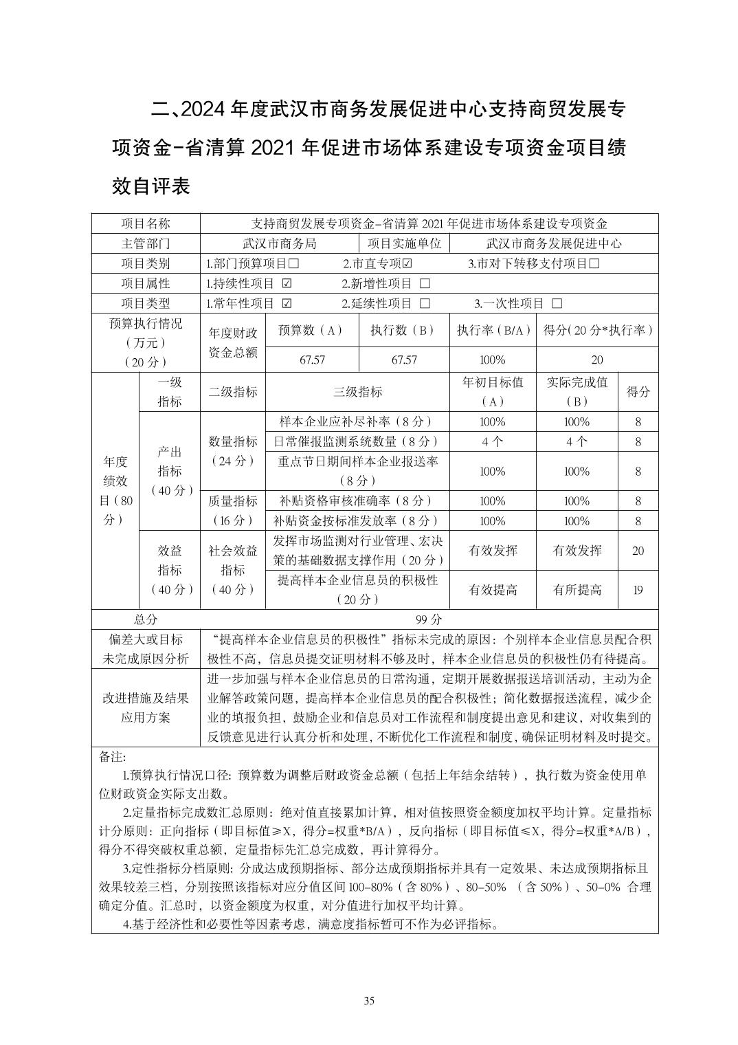
2024 年度武汉市商务发展促进中心单位决算公开
20
2025-10-11
13972
部门决算