加入收藏
|
设为首页
网站首页
政府信息公开
新闻动态
互动交流
办事服务
专题专栏
网站地图
繁体
无障碍
退出
首页
>
政府信息公开
>
法定主动公开内容
>
财政资金
>部门预算
发文单位:
武汉市商务局
发文字号:
无
发布日期:
2026-02-10 15:03
效力状态:
有效
主题分类:
财政、金融、审计
索引号:
K28041758/2026-03762
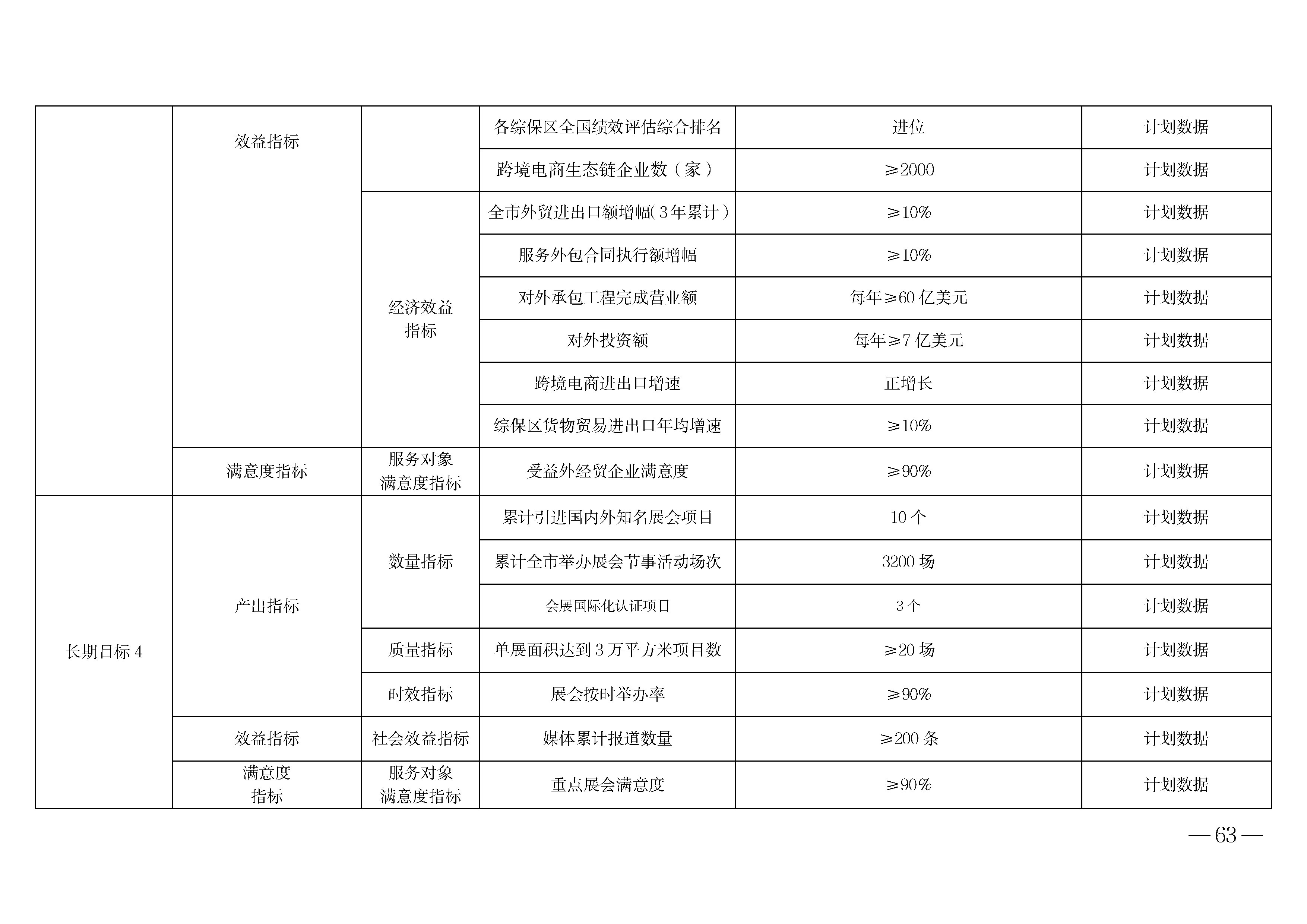
武汉市商务局2026年部门预算公开
发布日期:2026-02-10 15:03:00
【打印此页】
【关闭窗口】
上一篇:
武汉市开放合作促进中心2026年部门预算公开
下一篇:
武汉市商务局2026年专项资金预算编制说明
繁体
无障碍
2727580
武汉市商务局2026年部门预算公开
20
2026-02-10
13971
部门预算