加入收藏
|
设为首页
网站首页
政府信息公开
新闻动态
互动交流
办事服务
专题专栏
网站地图
繁体
无障碍
退出
首页
>
政府信息公开
>
法定主动公开内容
>
其他主动公开内容
>涉企行政检查
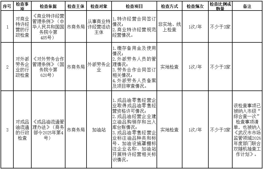
武汉市商务局2026年度“双随机、一公开”抽查工作计划表
发布日期:2026-04-01 17:07:01 文章来源:武汉市商务局
【打印此页】
【关闭窗口】
下一篇:
武汉市商务局2025年“双随机、一公开”抽查检查结果公示(第二批)
繁体
无障碍
2748323
武汉市商务局2026年度“双随机、一公开”抽查工作计划表
20
武汉市商务局
2026-04-01
70095
涉企行政检查